Landing pages showcase


Zyro landing pages
While working with the Zyro website, a part of the job was to create landing pages to cover users' and SEO needs or represent a newly launched product.


Image upscaler slider
Zyro offers a wide range of AI and other online success tools which landing pages require maintenance and updates. For example, Image Upscaler is one of the AI tools that generate a lot of traffic. While people were enjoying the upscaled result of the image they uploaded, it was noticed that the experience of comparing an initial and final result of an upscaled image could be improved. For this reason, I updated the landing page's functionality with an image comparison slilder.
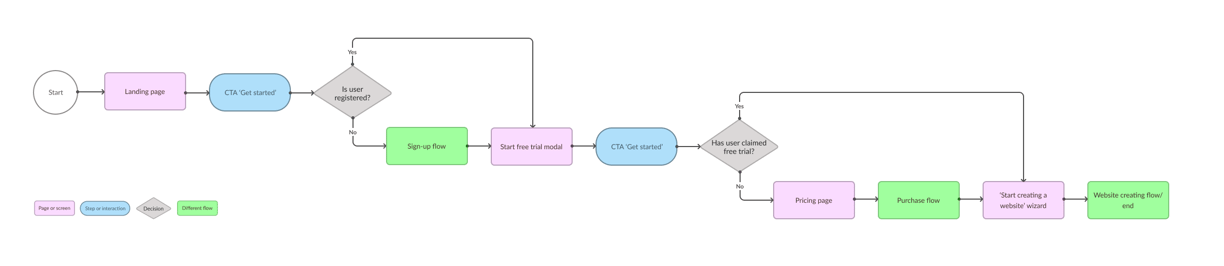
Recently Zyro has offered a premium email service suite for professionals. For this reason, I have created a landing page to showcase Titan mail integration which is available with any purchased Zyro plan. Moreover, I made a flow so that a user coming from this landing page could easily buy a Zyro plan or go to a builder environment to start an email trial if a user has an existing subscription.
Business mail landing page & flow


Business mail landing page


Business mail landing page flow
Image upscaler slider

